Accueil des élèves allophones
Equipe Casnav 49 2025 2026
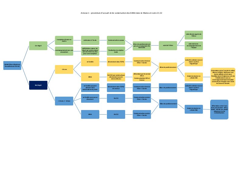
procédure d’accueil et de scolarisation des EANA dans le Maine-et-Loire